
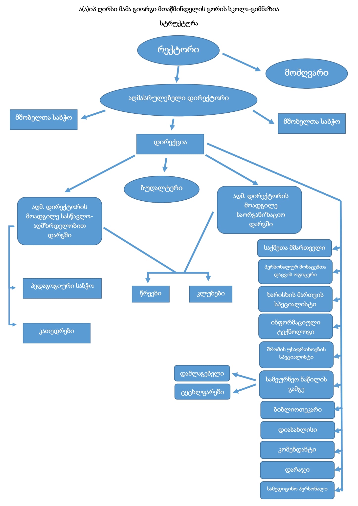
სკოლა-გიმნაზიის ადმინისტრაცია
გიმნაზიის ადმინისტრაციული ნაწილის პირადი მონაცემები





ჩვენი მიღწევები
მოსწავლე და კურსდამთავრებულთა მიღწევები
გიმნაზიის პედაგოგიური საბჭო
გიმნაზიის პედაგოგიური საბჭო შედგება გიმნაზიის ყველა პედაგოგისაგან. საბჭო უფლებამოსილია, თუ მას ესწრება გიმნაზიის პედაგოგთა არანაკლებ ნახევარი. გიმნაზიის პედაგოგთა საბჭო ტარდება სასწავლო წლის განმავლობაში მინიმუმ სამჯერ. საბჭოს რიგგარეშე სხდომა შეიძლება მოწვეულ იქნას გიმნაზიის რექტორის, აღმასრულებელი დირექტორის მოთხოვნით ან პედაგოგიური საბჭოს ინიციატივით.
პედაგოგიური საბჭო წარმოადგენს სათათბირო ორგანოს, რომელიც შეიმუშავებს დასკვნებსა და რეკომენდაციებს გიმნაზიის ფუნქციონირებასთან დაკავშირებული საკითხების თაობაზე.
პედაგოგიური საბჭო:
ა) უფლებამოსილია შეიმუშაოს და აღმასრულებელ დირექტორს განსახილველად წარუდგინოს ცვლილებები გიმნაზიის საგანმანათლებლო პროგრამების ნაწილში.
ბ) უფლებამოსილია განიხილოს გიმნაზიის სასწავლო გეგმა და წარუდგინოს აღმასრულებელ დირექტორს დასამტკიცებლად.
გ) უფლებამოსილია განიხილოს გიმნაზიის სწავლა-სწავლების პროცესის პრობლემები და შესთავაზოს ადმინისტრაციას მათი გადაჭრის გზები.
დ) უფლებამოსილია განიხილოს გიმნაზიის ფუნქციონირებასთან დაკავშირებული საკითხები და მიაწოდოს რეკომენდაციები ადმინისტრაციას.
პედაგოგიური საბჭო შემადგენლობა:
|
მღვდელი იოანე (ბონდარენკო) |
|
მარია ასანიძე |
|
მედეია აწკარუნაშვილი |
|
გოგიტა ბარბაქაძე |
|
ციური ბერუაშვილი |
|
ნანა ბერძენიშვილი |
|
ია ბჟალავა |
|
გიული ბუთხუზი |
|
მაია ბუხრაძე |
|
ნონა გამსახურდაშვილი |
|
ლიანა გელაშვილი |
|
თინათინ გვერდწითელი |
|
გიორგი კუპრიაშვილი |
|
თეა გოგიჩაიშვილი |
|
გულო გურგენაშვილი |
|
თამარ დეკანოსიძე |
|
ცისია ვანიშვილი |
|
ცირა ზაბილონი |
|
ელენე თვაური |
|
მანანა კაკაურიძე |
|
მარინე კახიაშვილი |
|
ნინო კვაღნიძე |
|
კობა კვინიკაძე |
|
ქეთევან კორაშვილი |
|
თამილა კოშორიძე |
|
მაია კურტანიძე |
|
ქეთევან ლობჟანიძე |
|
მაია მაისურაძე |
|
სვეტლანა მაჭარაშვილი |
|
მაია მელიქიშვილი |
|
ლელა მერაბიშვილი |
|
ელენე მეფარიშვილი |
|
მარინე მოსიაშვილი |
|
რუსუდან მღებრიშვილი |
|
ვერა მღებრიშვილი |
|
ნელი მჭედლიშვილი |
|
|
|
ცირა ზაბილონი |
|
ელენე თვაური |
|
მანანა კაკაურიძე |
|
მარინე კახიაშვილი |
|
ნინო კვაღნიძე |
|
კობა კვინიკაძე |
|
ქეთევან კორაშვილი |
|
თამილა კოშორიძე |
|
მაია კურტანიძე |
|
ქეთევან ლობჟანიძე |
|
მაია მაისურაძე |
|
სვეტლანა მაჭარაშვილი |
|
მაია მელიქიშვილი |
|
ლელა მერაბიშვილი |
|
ელენე მეფარიშვილი |
|
მარინე მოსიაშვილი |
|
რუსუდან მღებრიშვილი |
|
ვერა მღებრიშვილი |
|
ნელი მჭედლიშვილი |
|
|

